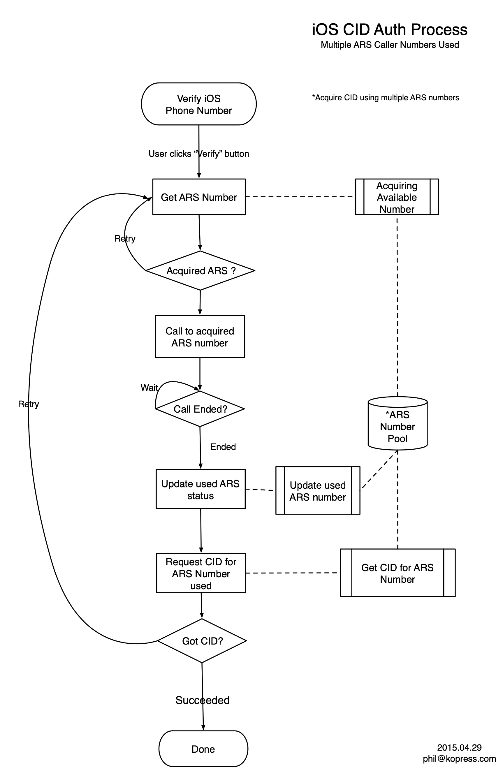
아이폰 소유주 번호 확인 프로세스
당시 금융감독원에 따르면, 특정 간편결제 서비스를 수행하기위해서, 휴대폰 본인 인증뿐만 아니라, 실제 해당 번호 소유주가 사용하는 폰 번호가 맞는지 확인하는 프로세스를 구비해야 했음. 안드로이드는 전화번호를 추출할 수 있었지만, 아이폰은 당시 전화번호를 앱에서 갖고 올 수 있는 방법이 없어서 서비스를 못하다가, 앱에서 빠르게 외부로 전화하여 ARS 서비스에서 번호만 획득하고 종료하는 방식을 고안해서 제안했고, 다른 방법이 나올때까지 오랫동안 사용했다.


