Batch Center
๊ฐ์ข
๋ฐฐ์น Job๋ค์ ์ฒ๋ฆฌํ๊ธฐ ์ํด ์์ ์ ์ ํ์นด๋์์ ์ฌ์ฉํ๋ BMC Control-M ์ ๋ณด๊ณ ๋น์ทํ๊ฒ ํ์ํ ๊ธฐ๋ฅ๋ง ๊ตฌํ
โข
์ ํ์์
๊ธฐ๋ฅ
โข
๊ฐ์ข
๋ฆฌํฌํธ ๊ธฐ๋ฅ
โข
์ค์ผ์ฅด ๊ธฐ๋ฅ (์, ์ผ, ์, ์ด, ์ฃผ, ์ค์๊ฐ)
โข
์ค์๊ฐ ๋ฐฐ์น ํ๋ก์ธ์ค (๊ฐ์ข
ํธ์ ์๋น์ค, ์กฐํ ๋ฑ๋ฑ)
Merchant Gateway
Old version of merchant gateway, when we communicated with fixed protocol using TCP Socket.
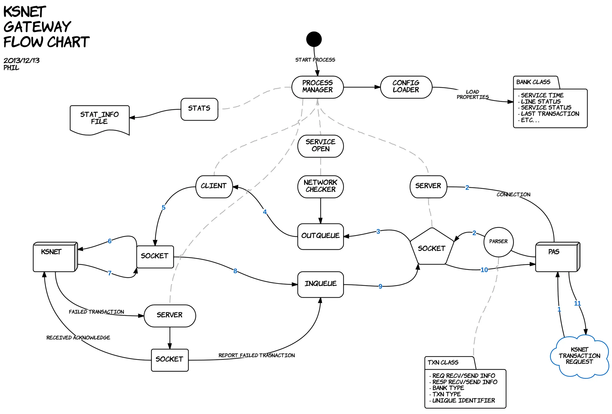
KSNET (PG) Gateway
Communicated through Payment gateway to make realtime money transfer between orgs and banks, through fixed protocol using TCP Socket
KSNET ์ค์๊ฐ ์๊ธ ์ด์ฒด ์ฒ๋ฆฌ ๊ฒ์ดํธ์จ์ด
KFTC Realtime Gateway
๊ธ์ต๊ฒฐ์ ์ ์ค์๊ฐ ์๊ธ ์ด์ฒด ์ฒ๋ฆฌ ๊ฒ์ดํธ์จ์ด



