시작 - analyze Stripe.com
2015년 당시, Paypal을 창업했던 사람이 결제 서비스를 만든 것을 보고, 서비스가 궁금해서, 어떤 방식으로 연동하는지등을 분석하여 좋은 내용을 벤치마크 해보기로 제안함
리뷰 프리젠테이션
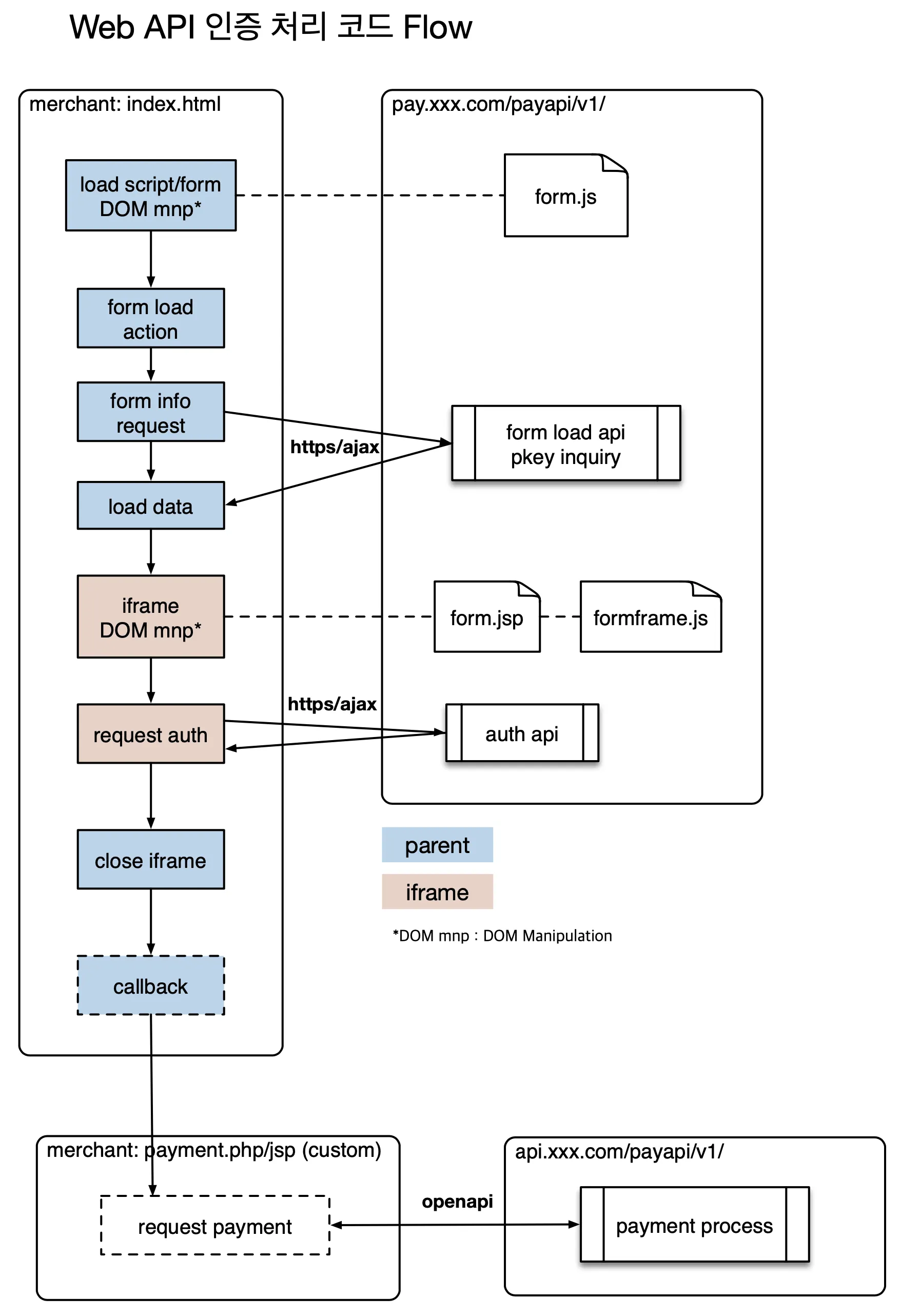
Web API 인증 처리 코드 흐름
기존에는 길이 제한이 있는 연동규격으로 TCP Socket 통신을 하던 가맹점들 모듈을 직접 여러 플랫폼 별로 만들어 배포 했었음 (PHP, C#, ASP, Java 등등)
Web Module을 만들어서, 신규 가맹점들 대상으로 서비스 적용
First Draft of Web Module Flow

